在增材制造(AM)从原型验证迈向大规模工业化生产的进程中,质量控制、数据追溯与合规认证已成为制约规模化扩张的三大瓶颈。
SynaCore以数字孪生技术为核心工业级金属增材制造“大脑”引擎,构建从”增材数字孪生”到”数字孪生增强数字护照”再到”产品预认证”的完整价值链,为增材制造产业化提供可验证、可追溯、可认证的技术底座。
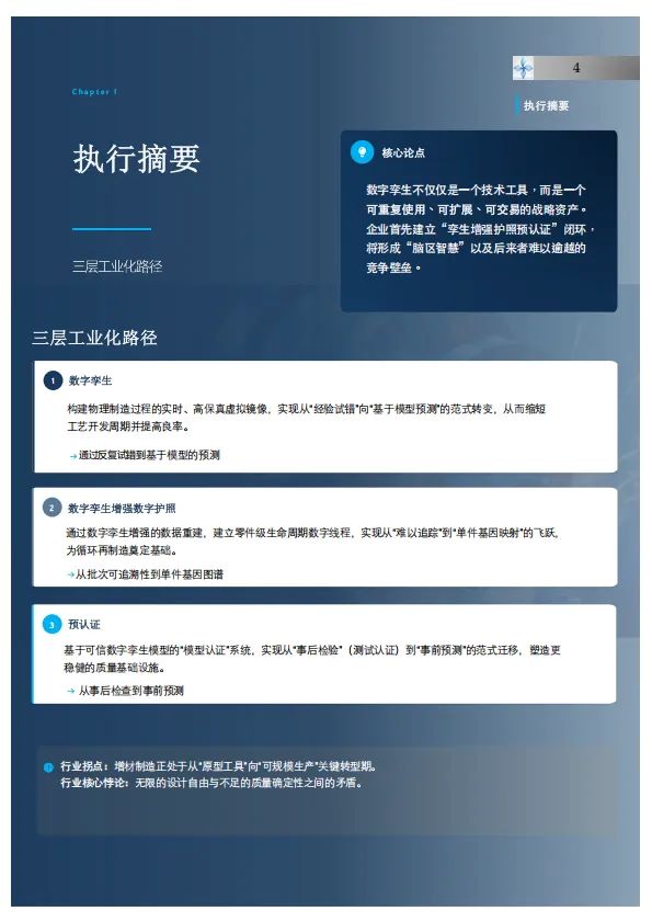
增材数字孪生(Additive Digital Twin)
- 实现工艺参数-微观结构-宏观性能的全链路映射
- 将质量缺陷发现从”事后检测”前移至”事先预防”
- 多物理场多尺度仿真,优化打印策略,智能化合金开发,降低材料浪费与能源消耗
数字孪生增强数字护照(Digital Twin-Enhanced Digital Passport)
- 为每个增材制造部件赋予唯一身份标识,完整记录从原材料、工艺参数、后处理到服役性能的全生命周期数据
- 满足航空航天、医疗植入等高端领域严苛的追溯要求
- 实现供应链上下游数据的衔接,打破信息孤岛
产品预认证(Product Pre-Qualification)
- 利用历史数字孪生数据构建性能预测模型,在物理样机制造前完成预认证
- 缩短认证周期, 降低认证成本
SynaCore通过最新发布的《增材制造—从数字孪生到产品数字护照与质量预认证》白皮书对以上增材制造完整价值链进行了深入分析。欢迎阅读并下载,深入了解SynaCore如何以数字孪生技术及人工智能技术重构增材制造产业化的技术范式与增长未来。
免费下载链接:https://www.synacore.net/docs/cn-final-SynaCore%20whitepaper.pdf
知之既深,行之则远。基于全球范围内精湛的制造业专家智囊网络, 为业界提供全球视角的增材与智能制造深度观察。有关增材制造领域的更多分析,请关注 发布的白皮书系列。
白皮书下载 l 加入 QQ群:106477771
网站投稿 l 发送至2509957133@qq.com
欢迎转载 l 转载请注明来源 l 链接到 网站原文
























